教师能力认证

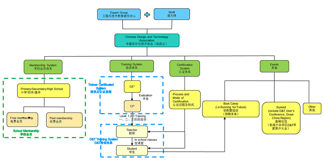
一、Training and Certification System D&T 会员及认证体系

二、Faculty Training 教师培训

三、Process and Mode of Certification 认证过程及形式

返回